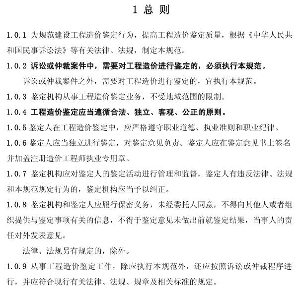
结算扯皮是甲乙双方最经常发生合同纠纷的原因,施工单位由于处于弱势,结算扯皮更是拖垮施工单位的主要原因,住建部发布《建设工程造价鉴定规范》,2018年3月1日实施!结算扯皮不再愁

来源:住房城乡建设系统公开平台
整理:房地产经理人联盟
结算扯皮是甲乙双方最经常发生合同纠纷的原因,施工单位由于处于弱势,结算扯皮更是拖垮施工单位的主要原因,住建部发布《建设工程造价鉴定规范》,2018年3月1日实施!结算扯皮不再愁
中华人民共和国住房和城乡建设部
公 告
第1667号
住房城乡建设部关于发布国家标准《建设工程造价鉴定规范》的公告
现批准《建设工程造价鉴定规范》为国家标准,编号为GB/T51262-2017,自2018年3月1日起实施。
本规范在住房城乡建设部门户网站(www.mohurd.gov.cn)公开,并由我部标准定额研究所组织中国建筑工业出版社出版发行。
住房城乡建设部
前 言
本规范是根据住房和城乡建设部《2014 年工程建设标准制订修订计划》(建标[2013]169 号)的要求,由中国建设工程造价管理协会会同有关单位编制完成的。编制过程中,本规范编制组在全国范围内广泛征求意见,与正在实施和正在修订的有关国家标准进行了协调,经多次讨论,反复修改,先后形成了“初稿”、“征求意见稿”、“送审稿”,经审查,报批定稿。
本规范中以黑体字标志的条文为强制性条文,必须严格执行。
(说明:由于文体比较多,小编仅把最关键鉴定部分罗列出来)
5 鉴定
5.1 鉴定方法
5.1 .1 鉴定项目可以分类划分为分部分项工程、单位工程、单项工程的,鉴定人应分别进行鉴定后汇总。
5.1 .2 鉴定人应当根据鉴定项目证据材料是否完整、充分、详细,优先选择能准确进行鉴定的施工图预算(或工程量清单计价)方法,如受证据所限,可采用概算、估算的方法进行鉴定。
5.1 .3 根据案情需要,鉴定人应当按照委托人的要求,根据当事人的争议项目列出鉴定意见,便于委托人判决或裁决。
5.1 .4 鉴定过程中,鉴定人可从专业的角度,促使当事人对一些争议事项协商达成妥协性意见,妥协性意见应当形成书面文件,当事人各方签字(盖章)确认。
5.1. .5 5 鉴定过程中,当事人之间的争议通过鉴定逐步减少或趋于明确,有和解意向时,鉴定人应当从专业的角度促使当事人达成调解,并将此及时报告委托人,便于争议的顺利解决。
5.2 鉴定步骤
5.2.1 鉴定过程中,鉴定人、当事人对鉴定范围、内容、要求等有疑问和分歧的,鉴定人应及时提请委托人解释,并将结果告知当事人,排除疑问。点击免费下载海量工程资料
5.2.2 鉴定人宜采取先自行计算再与当事人核对等过程逐步完成鉴定;委托人、鉴定人认为鉴定项目明晰,不必要与当事人核对的,鉴定机构可直接出具鉴定意见书征求意见稿。
5.2.3 鉴定项目需要当事人核对的,鉴定机构应在核对工作前向当事人发出造价鉴定核对工作通知函(格式参见附录 L),当事人不愿意参加核对工作的,不影响鉴定工作的进行。
5.2.4 在鉴定核对过程中,鉴定人应请当事人代表对每天核对后的结果作签字确
认。当事人代表不予签字确认的,鉴定人可对每一个鉴定工作程序的阶段性成果提请所有当事人提出不同意见或签字确认,当事人既不提出书面意见又不签字确认的,不影响鉴定工作的进行。
5.2.5 鉴定机构在出具正式鉴定意见书之前,应向当事人或提请委托人向各方当事人发出鉴定意见书征求意见稿和征求意见函(格式参见附录 M),征求意见函应明确当事人的答复期限及其不答复将承担的法律后果。
5.2.6 鉴定人收到当事人对鉴定意见书征求意见稿的复函后,应当根据复函中的异议及其相应证据对征求意见稿逐一进行复核,修改完善,直到对复函中未解决的异议都能解答时,再向委托人出具正式鉴定意见书。
5.2.7 鉴定项目组实行合议制,在充分讨论的基础上用表决方式确定鉴定意见。鉴定合议会应作详细记录或纪要,记录表决情况,鉴定项目组意见不一致时,鉴定意见按多数人的意见作出,少数人的意见也应如实记录。
5.3 合同争议的鉴定
5.3.1 在鉴定项目工程合同有效的情况下,当事人之间发生争议,鉴定人应根据合同约定进行鉴定,不得任意改变合同当事人合法的合意。
5.3 .2 在鉴定项目工程合同无效的情况下,当事人之间发生争议,鉴定人应根据相关法律的规定或委托人的决定进行鉴定。
5.3 .3 在鉴定项目工程合同计价依据、计价方法约定不明或没有约定的情况下,当事人之间发生争议,鉴定人可参照鉴定项目所在地同时期适用的计价依据和计价方法进行鉴定。
5.3.4 在鉴定项目工程合同对计价依据、计价方法约定条款前后矛盾的情况下,当事人之间发生争议,鉴定人应提请委托人决定适用条款,委托人不明确的,鉴定人应按不同的约定条款分别鉴定,出具可供委托人选择的鉴定意见。
5.3 .5 在鉴定项目当事人分别提出不同的工程合同签约文本的情况下,鉴定人应提请委托人决定适用合同,委托人不明确的,鉴定人可按相关法规规定或按不同的合同分别进行鉴定。
5.3.6 一方当事人对双方或多方当事人已签字确认的工程洽商、变更、索赔提出异议的,按以下规定进行鉴定:
①当事人一方仅提出异议但未提出证据的,按原证据进行鉴定;
②当事人一方提出异议并提出新证据的,应当对该证据进行核查,核查结果足
以推翻原证据的,按新证据进行鉴定;不足以推翻原证据的,仍按原证据进行鉴定;或按两个证据进行鉴定,供委托人判断选择使用。
5.4 证据欠缺的鉴定
5.4.1 在鉴定项目施工图(或竣工图)不齐或缺失,鉴定人应按以下规定进行鉴定:
①建筑标的物存在的情况下,鉴定人可通过现场勘测计算工程量作出鉴定;
②建筑标的物已经隐蔽的情况下,鉴定人可根据工程性质、是否其他工程的组
成部分等进行专业分析,作出推断性意见;
③建筑标的物已经消失,当事人又无法提供证据证明自己的主张,同时也没有
其他旁证证明该当事人主张的情况下,鉴定人应作出否定性鉴定。
5.4.2 在鉴定项目施工图或合同约定工程范围以外,承包人以完成了发包人通知的零星工程为由,要求结算价款,但未提供发包人的现场签证或书面认可文件,鉴定人应按以下规定进行鉴定:
①发包人认可或承包人提供的其他证据可以证明的,鉴定人应作出肯定性鉴
定;
②发包人不认可,但该工程可以通过现场勘验确认,鉴定人可作出专业判断,
进行鉴定;
③发包人不认可,该工程标的物已经消失,鉴定人可作出否定性鉴定。
5.5 计量争议的鉴定
5.5.1 在鉴定项目图纸完备,当事人就计量依据发生争议,鉴定人应以现行相关工程国家计量规范规定的工程量计算规则计量;无国家标准的,按行业标准或地方标准计量。但当事人在合同专用条款中明确约定了计量规则的,除外。
5.5.2 一方当事人对双方当事人已经签认的某一工程项目的计量结果有异议的,鉴定人应按以下规定进行鉴定:
①当事人一方仅提出异议未提供具体证据的,按原计量结果进行鉴定;
②当事人一方既提出异议又提出具体证据的,应复核或进行现场勘验,按复核
后的计量结果进行鉴定。
5.5.3 当事人就总价合同计量发生争议的,总价合同对工程计量有约定的,按约定进行鉴定,没有约定的,仅就工程变更部分进行鉴定。
5.6 计价争议的鉴定
5.6.1 鉴定项目一方当事人以工程变更导致工程量数量变化为由,要求调整综合单价发生争议的;或对新增工程项目组价发生争议的,鉴定人应按以下规定进行鉴定:
①合同中约定了调整内容的,应按合同约定进行鉴定;
②合同中没有约定或约定不明的,应提请委托人决定并按其决定进行鉴定,
委托人不决定的,按现行国家计价规范的相关规定进行鉴定。
5.6.2 鉴定项目一方当事人以物价波动为由,要求调整合同价款发生争议的,鉴定人应按以下规定进行鉴定:
①合同中约定了计价风险范围和幅度的,按合同约定进行鉴定;合同中约定了
物价波动可以调整,但没有约定风险范围和幅度的,按现行国家计价规范的相关规定进行鉴定。但已经采用价格指数法进行了调整的,除外;
②合同中约定物价波动不予调整的,应对实行政府定价或政府指导价的材料按
合同法的规定进行鉴定。
5. 6.3 鉴定项目一方当事人以政策性调整文件为由,要求调整人工费发生争议的,如合同中约定不执行政策性调整的,鉴定人应提请委托人注意此约定与国家强制性标准相悖,由委托人作出是否适用的决定,鉴定人应按照委托人的决定进行鉴定。
委托人要求鉴定人判断的,鉴定人应分析鉴别:如人工费的形成在招标或合同谈判时是以鉴定项目所在地工程造价管理部门发布的人工费为基础在合同中约定的,应按工程所在地人工费调整文件进行鉴定;如不是,则应作出否定性鉴定。
5. 6.4 鉴定项目发包人对承包人材料采购价格高于合同约定不予认可的,应按以下规定进行鉴定:
①材料采购前经发包人或其代表签批认可的,应按签批的材料价格进行鉴定;
②材料采购前未报发包人或其代表认质认价的,应按合同约定的价格进行鉴
定;
③发包人认为承包人采购的原材料、零配件不符合质量要求,不予认价的,应
按双方约定的价格进行鉴定,质量方面的争议应告知发包人另行申请质量鉴定。
5.6.5 鉴定项目发包人以工程质量不合格为由,拒绝办理工程结算发生争议的,应按以下规定进行鉴定:
①已竣工验收或已竣工未验收但发包人已投入使用的工程,工程结算按合同约
定进行鉴定;
②已竣工未验收且发包人未投入使用的工程以及停工、停建工程,鉴定人应对
无争议、有争议的项目分别按合同约定进行鉴定。工程质量的争议应告知发包人申请工程质量鉴定,待委托人分清质量责任后,再按照工程造价鉴定意见由委托人决定进行财务清算。
5.7 工期争议的鉴定
5.7.1 当事人对鉴定项目开工时间有争议的,鉴定人应提请委托人决定,委托人不决定或委托鉴定人鉴别的,鉴定人应按以下规定确定开工时间:
①工程合同中约定了开工时间,但发包人又批准了承包人的开工报告或发出了
开工通知,应采用发包人批准的开工报告或发出的开工通知的时间。
②工程合同中未约定开工时间,应采用发包人批准的开工时间。
③工程合同中约定了开工时间,因承包人原因不能按时开工,发包人接到承包
人延期开工申请且同意承包人要求的,开工时间相应顺延;发包人不同意延期要求或承包人未在约定时间内提出延期开工要求的,开工时间不予顺延。
④因非承包人原因不能按照工程合同中约定的开工时间开工,开工时间相应顺
延。
⑤因不可抗力原因不能按时开工的,开工时间相应顺延。
⑥证据材料中,均无发包人或承包人推迟开工时间的证据,应采用工程合同约
定的开工时间。
5.7.2 当事人对鉴定项目工期有争议的,鉴定人应按以下规定确定工期:
①工程合同中明确约定了工期的,以合同约定工期进行鉴定;
②工程合同对工期约定不明或没有约定的,鉴定人应按国家相关工程工期定额
以及工程所在地或相关专业工程的建设主管部门的规定确定鉴定项目工期。
5.7.3 当事人对鉴定项目实际竣工时间有争议的,鉴定人应提请委托人决定,委托人不决定或委托鉴定人鉴别的,鉴定人应按照以下情形分别确定竣工时间:
①鉴定项目经竣工验收合格的,以竣工验收之日为竣工时间;
②承包人已经提交竣工验收报告,发包人拖延验收的,以承包人提交竣工验收
报告之日为竣工时间;
③鉴定项目未经竣工验收,发包人擅自使用的,以转移占有鉴定项目之日为竣
工时间。
5.7.4 当事人对鉴定项目暂停施工、顺延工期有争议的,鉴定人应按以下规定确定是否顺延工期:
①因非承包人原因暂停施工的,相应顺延工期;
②因承包人原因暂停施工的,工期不予顺延。
5.7 .5 当事人对鉴定项目因设计变更顺延工期有争议的,鉴定人应参考施工进度计划,判别是否增加了关键线路和关键工作的工程量并足以引起工期变化,如增加了工期,应相应顺延工期;如未增加工期,工期不予顺延。
5.7.6 当事人对鉴定项目因工期延误索赔有争议的,鉴定人应按本规范第 5.7.1-
5.7.5 条规定先确定实际工期,再与合同工期对比,确定是否延误进行鉴定。
5.8 索赔争议的鉴定
5.8.1 当事人一方提出索赔,因对方当事人不答复发生争议的,鉴定人应按以下规定进行鉴定:
①当事人一方在合同约定的期限后提出索赔的,鉴定人应以超过索赔时效作出
否定性鉴定;
②当事人一方在合同约定的期限内提出索赔,对方当事人未在合同约定的期限
内答复的,鉴定人应对此索赔作出肯定性鉴定。
5.8.2 当事人一方在合同约定的期限内提出索赔,对方当事人也在合同约定的期限内答复,但双方未能达成一致,鉴定人应按以下规定进行鉴定:
① 对方当事人以不符合事实为由不同意索赔的,鉴定人应在厘清证据的基础
上作出鉴定;
②对方当事人以该索赔事项存在,但认为不存在赔偿的,或认为索赔过高的,
鉴定人应根据专业判断作出鉴定。
5.8.3 当事人对暂停施工索赔费用有争议的,鉴定人应按以下规定进行鉴定:
①因非承包人原因引起的暂停施工,费用由发包人承担,包括:保管暂停工程
的费用、施工机具租赁费、现场生产工人与管理人员工资、承包人为复工所需的准备费用等。
②因承包人原因引起的暂停施工,费用由承包人承担。
5.8.4因非承包人原因,发包人删减了工程合同中的某项工作或工程项目,承包人提出应由发包人给予合理的费用及利润补偿,委托人认定该事实成立的,鉴定人进行鉴定时,其费用可按相关工程企业管理费的一定比例,利润按相关工程项目的报价或工程所在地建筑企业统计年报的利润率计算。
5.9 签证争议的鉴定
5.9.1当事人因现场签证费用发生争议,鉴定人应按以下规定进行鉴定:
①现场签证明确了人工、材料、机械台班数量及其价格的,按签证的数量和价
格计算;
②现场签证只有用工数量没有人工单价的,其人工单价按照工作技术要求比照
鉴定项目相应工程人工单价适当上浮计算;
③现场签证只有材料和机械台班用量没有价格的,其材料和台班价格按照鉴定
项目相应工程材料和台班价格计算;
④现场签证只有总价款而无明细表述的,按总价款计算;
5.9.2 当事人因现场签证存在瑕疵发生争议的,鉴定人应按以下规定进行鉴定:
①现场签证发包人只签字证明收到,但未表示同意,承包人有证据证明该签证
已经完成,鉴定人可作出鉴定并单列,供委托人判断认定。
②现场签证既无数量,又无价格,只有工作事项的,由当事人双方协商,协商
不成的,鉴定人可根据该事项进行专业分析,作出推断性意见。
5.9.3 当事人一方仅以对方当事人口头指令完成了某项零星工作,要求费用支付,而对方当事人又不认可,且无实证证据的,鉴定人应以法律证据缺失,作出否定性鉴定。
5. 10 合同解除争议的鉴定
5.10.1 工程合同解除后,当事人就价款结算发生争议,如送鉴的证据材料满足鉴定要求的,按送鉴的证据材料进行鉴定,不能满足鉴定要求的,鉴定人应提请委托人组织现场勘验,会同当事人采取以下措施进行鉴定:
①清点已完工程部位、测量工程量;
②清点施工现场人、材、机数量;
③核对现场签证、索赔所涉及的有关资料;
④将清点结果汇总造册,请当事人签认,当事人不签认的,及时报告委托人;
⑤分别计算价款。
5.10.2 因发包人违约导致合同解除的费用争议,鉴定意见应包括以下费用:
①完成永久工程的价款;
②已付款的材料设备等物品的金额(付款后归发包人所有);
③临时设施的摊销费用;
④现场签证、索赔以及其他应支付的费用;
⑤撤离现场及遣散人员的费用;
⑥赔偿承包人的违约费用。
5. 10.3 因承包人违约导致合同解除的费用争议,鉴定意见应包括以下费用:
①完成永久工程的价款;
②已付款的材料设备等物品的金额(付款后归发包人所有);
③临时设施的摊销费用;
④现场签证、索赔以及其他应支付的费用;
⑤赔偿发包人的违约费用。
5. 10.4 因不可抗力导致合同解除的费用争议,鉴定人应按合同约定,合同没有约定或约定不明的,按国家标准计价规范的规定进行鉴定。
5. 11 鉴定意见
5. 11 .1 鉴定意见可同时包括确定性意见、推断性意见或供选择性意见。
5. 11 .2 当鉴定项目或鉴定项目中部分内容事实清楚,证据充分,应作出确定性意见。
5. 11 .3 当鉴定项目或鉴定项目中部分内容客观事实较清楚,但证据不够充分,应作出推断性意见。
5. 11 .4 当鉴定项目合同约定矛盾或鉴定项目中部分内容证据矛盾,委托人又不明确作出决定的,可分别按照不同的合同约定或证据,作出选择性意见,供委托人采用。
5. 11 .5 在鉴定过程中,对鉴定项目或鉴定项目中部分内容,当事人相互协商一
致,达成的书面妥协性意见应纳入确定性意见,但应在鉴定意见中注明。
5. 11. . 6 重新鉴定时,对当事人达成的书面妥协性意见,除当事人再次达成一致同意外,不得作为鉴定依据直接使用。
5. 12 补充鉴定
5. 12 .1 有下列情形之一的,鉴定机构可以根据委托人的要求进行补充鉴定:
①委托人增加新的鉴定要求的;
②委托人发现委托的鉴定事项有遗漏的;
③委托人就同一委托鉴定事项又提供或者补充新的证据材料的;
④其他需要补充鉴定的情形。
5. 12 .2 补充鉴定是原委托鉴定的组成部分。补充鉴定意见书中应注明与原委托鉴定事项相关联的鉴定事项;补充鉴定意见与原鉴定意见明显不一致的,应说明理由。
5.12.3 鉴定意见出具后,通过出庭作证,或自行发现有缺陷的,鉴定机构应及时通过补充鉴定,出具补充鉴定意见。
5.13 重新鉴定
5.13 .1 有下列情形之一的,鉴定机构可以接受委托进行重新鉴定:
①原鉴定机构或鉴定人不具有鉴定资格的;
②原鉴定机构超出业务范围的
③原鉴定人按规定应回避没有回避的;
④委托人或当事人对原鉴定意见有异议,并能提出合法依据和合理理由的;
⑤法律规定或者委托人认为需要重新鉴定的其他情形。
5.13 .2 接受重新鉴定委托的鉴定机构的资质,一般应相当于或高于原委托的鉴定机构;参与重新鉴定的鉴定人应具有专业对口的注册造价工程师执业资格。
5.13.3 进行重新鉴定,鉴定机构有本规范第 3.5.2 条规定情形的,必须回避。
5.13.4 进行重新鉴定,鉴定人有下列情形之一的,必须回避:
①有本规范第 3.5.4 条规定情形的;
②参加过鉴定项目同一鉴定事项的初次鉴定的;
③在鉴定项目同一鉴定事项的初次鉴定过程中作为专家提供过咨询意见的。
注:以上正文为征求意见稿部分内容